欢迎访问!苏州市姑苏区平江新城幼儿园
手机版
首页
园务公开
园所概况
收费公示
规章制度
荣誉在线
园所掠影
教育新闻
精彩速递
校园动态
教育科研
课题研究
教学心得
园本课程
师生风采
阳光天使
活力宝贝
亲子育儿
每周食谱
班级风采
小1班
小2班
小3班
小4班
小5班
中1班
中2班
中3班
中4班
中5班
大1班
大2班
大3班
大4班
大5班
亲子育儿
当前位置:
首页
>
亲子育儿
> 正文
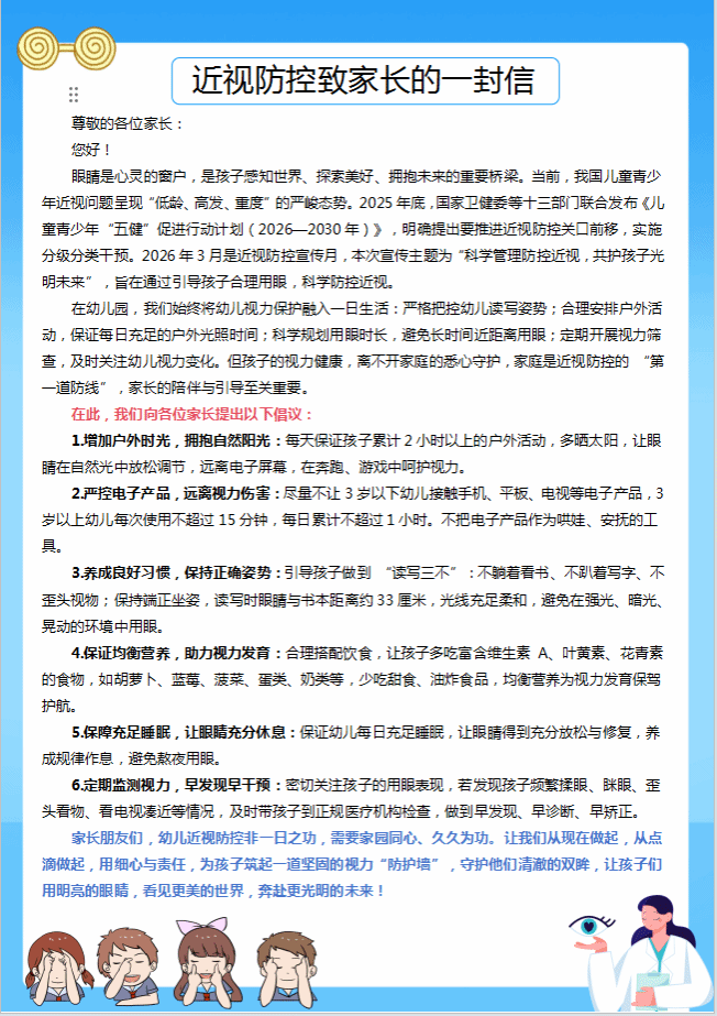
近视防控致家长的一封信
发布时间:2026-03-16
浏览次数:
上一条:
春季儿童膳食营养小知识
下一条:
冬季常见疾病预防小知识!
每周食谱
班级风采
园所掠影
我爱蟹朋友
地址:江苏省苏州市姑苏区江宙路128号
联系电话:67660858、67660898
苏州市姑苏区平江新城幼儿园学校 版权所有 苏ICP备12002899号-2
扫一扫分享
官方微信